Oxion  id ro
Los ácidos grasos son ácidos carboxílicos de cadena larga,estas moléculas presentan un
grupo funcional,ácido carboxílico,acompañado de una cadena hidrocarbonada de entre 4 y
16 carbonos,encontramos ácidos grasos saturados (sin enlaces dobles),o ácidos grasos
insaturados(presentan dobles enlaces).
FUENTES DE ÁCIDOS GRASOS .
Los ácidos grasos generalmente se
encuentran formando parte de moléculas más
complejas,como los triacilgliceroles,los
ésteres de colesterol y los fosfolípidos.
Podemos encontrarlos en lípidos de
dieta,lípidos almacenados en el tejido
adiposo,y también pueden ser sintetizados
de nuevo en el hígado.
LÍPIDOS INGERIDOS EN LA DIETA .
En esta imagen podemos ver un quilomicrón,esta
lipoproteína presenta en su interior a los triglicéridos
y ésteres de colesterol y en la superficie
encontramos a los lípidos anfipáticos como los
fosfolípidos,las moléculas de colesterol sin
esterificar y a las apolipoproteínas.
LÍPIDOS ALMACENADOS EN EL TEJIDO ADIPOSO .
Estos son mayormente triacilgliceroles,también conocidos
como triglicéridos,y como ya vimos,estas moléculas están
formadas por una molécula de glicerol en la cual había
esterificados 3 ácidos grasos.
Estas moléculas se encuentran
formando partes de gotas lipídicas
dentro de los adipositos,que son
las células del tejido
adiposo.Dichas gotas lipídicas,en
la superficie presentan molécula de
periplina,y frente a la llegada de un
estímulo hormonal(glucagón o
epinefrina) se activa la lipasa
sensible a hormona y también la
periplina,comenzando el proceso
de movilización presentes en las
gotas lipídicas,los triacilgliceroles
van a ser hidrolizados a ácidos
grasos y glicerol,y los ácidos
grasos luego viajan por la sangre
unidos a la albúmina sérica.Esta es
una proteína mayoritaria de la
sangre,y puede unir en forma no
covalente hasta 10 moleculas de acidos grasos,así viaja entonces el ácido graso por la
sangre,hasta llegar al tejido blanco,donde es captado por captado por las células.
OXIDACION DE ACIDOS GRASOS .
Una vez en la célula,comenzará el proceso de oxidación de ácidos grasos.
Este tiene cuatro etapas:
1.Captación de ácidos grasos por la célula
2.Activación de ácido graso (síntesis de acil-CoA)
3.Transporte de acil-CoA a la mitocondria
4.Oxidacion de acil-CoA a acetil-CoA en la matriz mitocondrial en la β-oxidación
Captación de ácidos grasos por la célula
Puede ocurrir por difusión pasiva,cuando los ácidos grasos tienen una cadena menor a 12
carbonos,pero si la cadena es mayor a 12 carbonos,va a necesitar la ayuda de proteínas de
transporte,en ese caso decimos que la captación ocurre por difusión facilitada,y en este
proceso participan proteínas como la proteína transportadora de ácidos grasos,y la
translocasa de ácidos grasos.
Activación de ácidos grasos
Ocurre en el citosol,y en este participa la acil-CoA sintetasa que cataliza la reacción de
activación(que forma al acil-CoA)y luego la pirofosfatasa inorgánica que cataliza la hidrólisis
del PPi(pirofosfato),En total esto es un proceso muy exergónico.
La acil-CoA sintetasa es una
enzima que presenta 3
isoenzimas diferentes con
distinta especificidad para ácidos
grasos de cadena muy
larga,mediana o corta.Estas
isoenzimas comparten el mismo
mecanismo de reacción que
involucra la formación de un
aciladenilato(anhídrido mixto
unido a la enzima),el cual se
forma cuando el ácido graso
ataca al ATP,se libera el
pirofosfato y se forma el
aciladenilato,lego la coenzima A
ataca el aciladenilato,se linera el
AMP,y se forma el acil-CoA.El pirofosfato será hidrolizado en la reacción catalizada por la
pirofosfatasa inorgánica,para dar dos fosfatos inorgánicos.
En todo este proceso,se rompen dos enlaces de alta energía,uno en la reacción catalizada
por la Acil-CoA sintetasa,se rompe el enlace de ATP,liberando el AMP y el pirofosfato(esta
reacción tiene una energía libre de -15 KJ/mol),y el otro,en la reacción catalizada por la
pirofosfatasa,en la que se rompe el enlace del pirofosfato,liberado 2 fosfatos (energía
estándar de -19KJ/mol).En definitiva,el proceso global tiene una energía libre estándar de
-34 KJ/mol,es un proceso muy exergónico,debido a el clivaje de estos dos enlaces de alta
energía.
Transporte del acil-CoA a la mitocondria
Para el transporte a la mitocondria el ácido graso se une transitoriamente al grupo hidroxilo
de la carnitina.
En el proceso de transporte participan dos enzimas y un transportador,en primer lugar,la
enzima Carnitina aciltransferasa I (también conocida por Carnitina palmitoiltransferasa
1,CPT1),esta reacción cataliza una reacción de transesterificación en la que el grupo acilo
es transferido desde la coenzima A,hacia la carnitina,formando acil-carnitina y liberando
coenzima A.Luego,la acil carnitina es transportada al interior de la mitocondria por el
transportador acil-carnitina/carnitina,en intercambio por una … .Por último,tenemos la
enzima Carnitina aciltransferasa 2,que cataliza también una reacción de transesterificación
en el cual el grupo acilo es transferido desde la carnitina,hacia la coenzima A,formando
nuevamente Acil-CoA y liberando a la carnitina.
En esta imagen podemos ver este proceso nuevamente,el cual se conoce como el ciclo de
la carnitina,podemos ver como la carnitina aciltransferasa I se encuentra ubicada en la
membrana mitocondrial externa,y cataliza esta reacción de transesterificación formando la
acil-carnitina,que luego va a atravesar la membrana mitocondrial interna donde se
encuentra con la ayuda del transportador,(proceso de difusión facilitada por este
transportador).La reacción ocurre en intercambio con una molécula de carnitina,y ahora
si,una vez en la matriz mitocondrial,la acil-carnitina es transesterificada nuevamente a
acil-CoA,y en el proceso es liberada una molécula de carnitina,la cual es catalizada por la
carnitina aciltransferasa II,que se encuentra en la matriz mitocondrial,asociada a la
membrana mitocondrial interna.
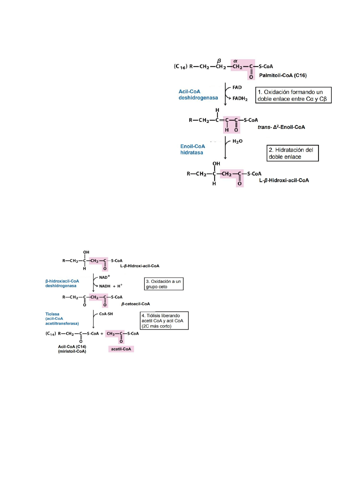
β-oxidación de los ácidos grasos
Una vez en la matriz mitocondrial,el acil-CoA entra en la β-oxidación,esta ruta consta de 4
reacciones catalizada por 4 enzimas distintas,una reacción de oxidación,seguida por una
reacción de hidratación,luego otra reacción de oxidación,y por último una reacción de
tiolisis.Al terminar el pasaje por la ruta,tendremos un acetil-CoA que se habrá liberado del
extremo carboxilo del ácido graso y por otro lado un acil-CoA dos carbonos más cortos del
acil-CoA que partimos.
En la primera reacción ocurre una oxidación en la cual se forma un doble enlace entre el
carbono alfa y el beta,esta es una reaccion
de oxidacion y los electrones liberados son
captados por el FAD que se reduce a
FADH
2,
,la reacción es catalizada por la
acil-CoA deshidrogenasa y rinde el
producto conocido como trans
enoil-CoA.Existen 3 isoenzimas diferentes
para la acil-CoA deshidrogenasa con
distintas especificidades según el largo de
cadena de los ácidos grasos,ya sean estos
muy largos,medianos o cortos.El segundo
paso es una reacción de hidratación,en la
cual se hidrata,se adiciona una molécula
de agua al doble enlace y se forma un
grupo hidroxilo en el carbono
beta.Podemos ver entonces como el
carbono beta se oxida en este
proceso,siendo esto lo que le da el nombre a la ruta.Esta reacción de hidratación es
catalizada por la enoil-CoA hidratasa,y el producto es el β-hidroxi-acil-CoA.
En el tercer paso,el grupo hidroxilo
del β-hidroxi-acil-CoA es oxidado a
un grupo carbonilo,los electrones son
captados por el NAD,que luego se
reduce a NADH,y la reacción es
catalizada por la β-hidroxi-acil-CoA
deshidrogenasa,rindiendo el
β-cetoacil-CoA.
En el último paso, el β-cetoacil-CoA
va a ser clivado,por una molécula de
coenzima A rindiendo acetil-CoA y
acil-CoA,esto es lo que se conoce
como una reacción de tiolisis y es
catalizado por la tiolasa.El nombre
tiolisis surge de la homología de esta reacción con las reacciones de hidrólisis,en la cual es
el agua quien rompe el enlace,mientras que en la tiolisis,es el grupo tiol de la coenzima A el
que lo rompe para la liberación de acetil-CoA y un acil-CoA 2 carbonos más corto,en este
caso,sería un acil-CoA de 14 carbonos,cuyo nombre es el miristoil-CoA.
El miristoil-CoA formado al final de este pasaje por la
ruta entrará nuevamente en la β-oxidación,sufrirá
nuevamente los pasos de oxidación ,hidratación
,oxidación y tiolisis,liberando una molécula de
acetil-CoA y un acil-CoA de 12 carbonos,este volverá
a entrar a la β-oxidación,y el proceso se repetirá
hasta que todo el ácido graso sea oxidado a
acetil-CoA . A partir de un ácido graso de 16
carbonos,se obtienen 8 moléculas de acetil-CoA y es
necesario el pasaje 7 veces por la ruta.
En cada pasaje por la β-oxidación
se libera un acetil-CoA,un FADH
2
y
un NADH,por lo tanto,la oxidación
completa del palmitoil-CoA que
requiere 7 pasajes por la ruta
rendirá 8 moléculas de
acetil-CoA,7 FADH
2
y 7 NADH.
El acetil-CoA formado en la β-oxidación puede ser
oxidado en el ciclo de los ácidos tricarboxílicos (ciclo de
Krebs).En esta ruta el acetil-CoA es oxidado a dióxido de
carbono y los electrones liberados son utilizados para
reducir 3 moléculas de NAD a NADH y una molécula de
FAD a FADH
2
,en este proceso también se forma una
molécula de GTP.Los NADH y FADH
2
formados en la
β-oxidación y en el Ciclo de Krebs entregan los electrones
a la cadena respiratoria para la síntesis de ATP.
El acetil-CoA también puede tener un destino diferente,por
ejemplo,en el hígado,puede ser utilizado para formar cuerpos
cetónicos.
En la ruta que vemos en la imagen,dos moléculas de acetil-CoA
reaccionan para dar el acetoacetil-CoA en una reacción catalizada
por la Tiolasa,luego el acetil-CoA suma otra molécula de de
acetil-CoA para dar el β-hidroxi-β-metilglutaril-CoA(HMG-CoA),en
la reacción catalizada por la HMG-CoA sintasa.Por último,esta
molécula (β-hidroxi-β-metilglutaril-CoA) es civada formando
acetoacetato y liberando un acetil-CoA en la reacción catalizada
por la HMG-CoA liasa.
El acetoacetato es un cuerpo cetónico que a su vez da
origen a 2 cuerpos cetónicos diferentes,el
β-hidroxibutirato (por medio de reaccion de reduccion en
la cual los electrones son aportados por el NADH y
participa la β-hidroxibutirato deshidrogenasa) y también la
acetona en una reacción que puede ocurrir
espontáneamente o catalizada por la acetoacetato
descarboxilasa.La acetona es un compuesto volátil que
es exhalado mientras que el acetoacetato y el
β-hidroxibutirato formatos en el hígado se exportan a
otros tejidos donde pueden ser utilizados como fuente de
energía,por ejemplo,al músculo,al cerebro o a la corteza renal.
OXIDACION DE ACIDOS GRASOS INSATURADOS .
La mayoría de los ácidos grasos presentes en los triacilgliceroles y fosfolípidos de animales
y plantas son insaturados(presentan dobles enlaces).
Para la oxidación de estos ácidos grasos
necesitamos,además de las enzimas de la
β-oxidación,también otras enzimas,como la enoil-CoA
isomerasa,y la 2,4-dienoil.CoA reductasa .
OXIDACION DE ACIDOS GRASOS DE CADENA IMPAR .
La mayoría de los ácidos grasos tienen un número par de carbonos y son oxidados
totalmente a acetil-CoA.
Los ácidos grasos de cadena impar(sintetizados por plantas y organismos marinos)rinden
acetil-CoA y una molécula de propionil-CoA
REGULACIÓN DE LA OXIDACIÓN DE ÁCIDOS GRASOS .
1.La oxidación de los ácidos grasos es una ruta que se encuentra
regulada,y a distintos niveles.En primer lugar,se encuentra
regulada la captación del ácido graso por la mitocondria ,este es
un paso limitante en la oxidación de los ácidos grasos,y una vez
que el ácido graso entre en la mitocondria,va a ser oxidado en la
β-oxidación,por esto es que la entrada a este organelo se
encuentra regulada.Se regula a nivel de la carnitina palmitoil
transferasa 1,y esta enzima es inhibida por el malonil CoA,el cual
es un intermediario en la síntesis de los ácidos grasos,esto es
importante,ya que evita que la síntesis de oxidacion de los ácidos
grasos ocurra en forma simultánea.La formacion de malonil-CoA
depende de la actividad de la enzimas acetil-CoA-carboxilasa
(ACC) y malonil-CoA-descarboxilasa (MCD)
2.Por otra parte,las enzimas de la β-oxidación también
se encuentran reguladas,por lo que se conoce como
retroalimentación negativa por los productos de la
vía.Los niveles de NADH y NAD,cuando estos se
encuentran aumentados inhiben al acil-CoA
deshidrogenasa,mientras que el acetil-CoA inhibe a la
tiolasa,esto impide que se lleve a cabo la oxidación de
ácidos grasos cuando tenemos muchos productos.
3.Los mecanismos mencionados hasta ahora
son mecanismos que transcurren y realizan
una regulación a corto plazo,por otra parte
tenemos mecanismos de regulación de la vía a
largo plazo,estos involucran el control
transcripcional de los niveles de enzimas de la
vía.En estos participan factores de
transcripción,y podemos destacar a los
conocidos como receptores activados por
proliferadores peroxisomales(PPAR).
El PPAR α promueve la transcripción de:
-Proteína transportadora de ácidos grasos.
-Translocasa de ácidos grasos.
-Carnitina aciltransferasa I.
-Carnitina aciltransferasa II.
-Acil-CoA deshidrogenasas .
Eleva los niveles de todas estas enzimas y
proteínas,y por tanto la actividad de la vida.
Frente a la llegada de un ligando,este se une al
PPAR,lleva un cambio conformacional a la
asociación con otras proteínas,y su migración al núcleo,donde se une al elemento de
respuesta,que es una secuencia en el ADN que regula la transcripción del gen,y los genes
de estas proteínas que mencionamos.
Teórico 7 - Ciclo de Krebs.pdf
browser_emoji Estamos procesando este archivo...
browser_emoji Lamentablemente la previsualización de este archivo no está disponible. De todas maneras puedes descargarlo y ver si te es útil.
Descargar
. . . . .