SÍNDROME DE LAS VIAS AEREAS
Síndromes Obstructivos
Se produce un aumento de la resistencia al flujo de aire
sobrecarga de la musculatura bradipnea espiratoria
Vía aérea central cuerpo extraño edema de glotis (obstrucción laríngea)
Árbol Bronquial asma
Vías aéreas periféricas enfisema
Clínica
- Disnea
- Tos seca o escasamente productiva
- Tiraje
- Inspección: Atrapamiento aéreo ( cap residual funcional) tórax en tonel
- Palpación:
o Disminución de la elasticidad torácica
o Disminución de las VV
- Auscultación
o Prolongación del tiempo espiratorio (normal de 3-4seg) hasta 8-10seg
o Sibilancias
o Roncus
Diagnóstico VAS
VAS (laringe) Cuadro asfíctico, imposibilidad de hablar, tiraje, Cornaje y poca expansión pulmonar
VA Central (tráquea endotorácica) disnea, poca hiperinsuflación, tiraje, sibilancias
VA Periférica disnea, hiperinsuflación (con Litten y Hoover en enfisema), tiraje, Roncus y sibilancias
Oliszynski, Ana Laura
- Percusión
o Excursión diafragmática (normalmente va desde la 9/10
costilla a la 11/12 con una excursión de 4-6cm) la
diferencia de la percusión en inspiración y en espiración
es de 2-3cm
o Signo de Litten los últimos espacios intercostales se
retraen en inspiración porque reflejan las presiones
torácicas (y no las abdominales) debido al descenso del
diafragma
o Signo de Hoover las ultimas costillas se desplazan hacia
dentro en la inspiración debido a la horizontalización del
diafragma
HIPERINSUFLACION PULMONAR
(enfisematosos)
VA extratorácica inspiración
VA intratorácica espiración
Obstrucción VAS
Aguda Epiglotitis, laringotraqueitis,
inhalación de tóxicos o traumatismos,
aspiración de cuerpo extraño, etc.
Crónicas neoplasias, TBC, etc.
Asma Bronquial
Infiltración bronquial por eosinófilos, LT y mastocitos
que generan una hiperreactividad bronquial con
estrechez de la vía aérea.
- Disnea sibilante, estertores, Roncus, tos seca,
tiraje, excursión diafragmática disminuida por
atrapamiento aéreo y opresión en el pecho
- Crisis disnea de reposo, no puede hablar,
taquicardia, taquipnea, pulso paradójico,
músculos accesorios y flujo espiratorio
<100L/min
SÍNDROME DE LAS VIAS AEREAS
Síndromes Infecciosos
Traqueobronquitis Aguda infección nasofaríngea, bronquial, bronquiolar y del parénquima pulmonar de causa viral (benigna y autolimitada)
- Tos con esputo
- Síndrome febril con sudoración, decaimiento y dolor retroesternal
- Puede haber estertores de burbuja mediana (secreciones en el árbol bronquial)
Bronquitis Crónica Reagudizada aumento de la disnea, tos con cambio en las características del esputo y aumento de la obstrucion de la VA debido a una infección bacteriana
Oliszynski, Ana Laura
Bronquiectasias
Dilatación anormal y permanente del árbol bronquial producida por alteraciones irreversibles de los componentes elásticos y musculares de la pared
- Tos y expectoración purulenta
- Hemoptisis
SÍNDROMES PARENQUIMATOSOS
Síndromes de Condensación
Síndrome de Condensación/ Consolidación los espacios aéreos se llenan de líquido o exudado (neumonía) debido a una inflamación del pulmón que compromete los alveolos
Etiología: neumonía, tumores, hemorragias alveolares, edema pulmonar, neumonitis, etc.
- Tos con esputo
- Síndrome febril con sudoración, decaimiento y dolor retroesternal
- Puede haber estertores de burbuja mediana (secreciones en el árbol bronquial)
Clínica
- Anamnesis: Fiebre, escalofríos, puntada de costado, disnea, tos, expectoración herrumbrosa
- Inspección: disnea, expansión respiratoria disminuida, herpes labial (facies neumónica)
- Palpación: expansión disminuida, resistencia aumentada, VV aumentadas por la presencia del bronquio permeable
- Percusión: submatidez, matidez sobre el área afectada
- Auscultación: MV abolido, estertores crepitantes (en inicio y resolución), soplo Tubario (por el bronquio permeable y por percibir la respiración brónquica en el pulmón),
broncofonía, pectoriloquia, pectoriloquia áfona (a veces también hay egofonía)
Atelectasia el pulmón pierde volumen a expensas de la reducción de los espacios aéreos y queda colapsado debido a la obstrucción de un bronquio, relajación del pulmón por
liquido o aire en la pleura, cicatrización o por compresión extrínseca.
Etiología:
- Obstrucción: tumores bronquiales, cuerpos extraños, secreciones espesas, coágulos
- Relajación: NTX, DP
- Cicatrizal: fibrosis
- Compresión extrínseca: elevación diafragmática en pacientes con distensión abdominal
Clínica
- Anamnesis: dolor, disnea variable
- Inspección: cianosis, retracción del hemitórax
- Palpación: VV abolidas por atelectasia obstructiva, expansión disminuida con menor excursión
- Percusión: matidez con columna sonora (dx diferencial con DP)
- Auscultación: silencio auscultatorio por MV abolido
Oliszynski, Ana Laura
SÍNDROMES PARENQUIMATOSOS
Síndrome Intersticial / Intersticiopatías Enfermedades difusas del parénquima pulmonar
Síndrome de Condensación/ Consolidación los espacios aéreos se llenan de líquido o exudado (neumonía) debido a una inflamación del pulmón que compromete los alveolos
Etiología: exposición a agentes inorgánicos y orgánicos, sarcoidosis, fibrosis pulmonar idiopática, colagenopatías, fármacos, etc.
Clínica
- Disnea de esfuerzo progresiva
- Tos seca
- Acropaquia
- Auscultación: estertores crepitantes tipo velcro en fin de inspiración
Oliszynski, Ana Laura
Síndrome Cavitario
Inflamatorias: granulomatosis de Wegener y sarcoidosis
Neoplásicas
Infecciosas: absceso, TBC, micosis, parásitos, etc.
CAVITARIO SIN CONDENSACIÓN PERICAVITARIA
CAVITARIO CON CONDENSACIÓN PERICAVITARIA
Anamnesis
Fiebre, dolor, astenia, expectoración
Anamnesis
Fiebre, dolor, astenia, expectoración
Inspección
Expansión respiratoria disminuida
Inspección
Expansión respiratoria disminuida
Palpación
VV disminuida
Palpación
VV aumentadas porque el bronquio permeable está rodeando la zona de condensación
Percusión
Hipersonoridad, timpanismo
Percusión
Submatidez, matidez
Auscultación
MV disminuido
Soplo cavitario
Auscultación
MV disminuido
Soplo Cavitario
Broncofonía
Pectoriloquia
SÍNDROMES PLEURALES
Neumotórax
Presencia de aire entre las hojas pleurales (se vuelve una cavidad real) que produce un colapso total o parcial del parénquima
Fisiopatología bullas (89%) debido a que la presión transpulmonar en los ápices es mayor, lo que produce una sobredistensión alveolar con posible ruptura. Es infrecuente que
sea bilateral (casi siempre es unilateral)
NTX complicados: a tensión, hemoneumotoráx, hidroneumotoráx, NTX abierto.
Clínica
- Anamnesis: dolor, disnea, tos seca
- Inspección: cianosis, expansión respiratoria disminuida
- Palpación: expansión disminuida, resistencia aumentada, VV abolidas
- Percusión: hipersonoridad, timpanismo
- Auscultación: MV abolido
NTX pequeño: sin tanta repercusión. Asintomáticos o con un dolor pleurítico (región axilar, punzante, impide la respiración profunda y la tos, se irradia al hombro puntada
de costado)
NTX que se dispersa: neumomediastino enfisema subcutáneo
NTX mediano: disnea, disminución de las VV, sonoridad, disminución del MV
NTX completos (colapso total del pulmón): dolor, disnea, abolición de las VV, hipersonoridad, silencio auscultatorio, soplo Anfórico, anforofonía
Hidroneumotórax: es la presencia de líquido (por debajo) y de aire (que queda por arriba). Puede ser una superposición del derrame pleural en la parte inferior y del neumotórax
en la parte superior.
Complicaciones
NTX a tensión: el aire alveolar continúa entrando en el espacio pleural actuando como una válvula unidireccional (entra en inspiración, pero no sale); esto aumenta la presión
dentro de la VA
o Produce un aumento de la Pº intratorácica, caída del RV, descenso del VM, hipotensión y shock
o Clínicamente vemos los signos del NTX completo con disnea severa, palidez, sudoración e hipotensión posible paro cardiorrespiratorio
Edema pulmonar por reexpansión
Fistula broncopleural
Hemotórax
Oliszynski, Ana Laura
SÍNDROMES PLEURALES
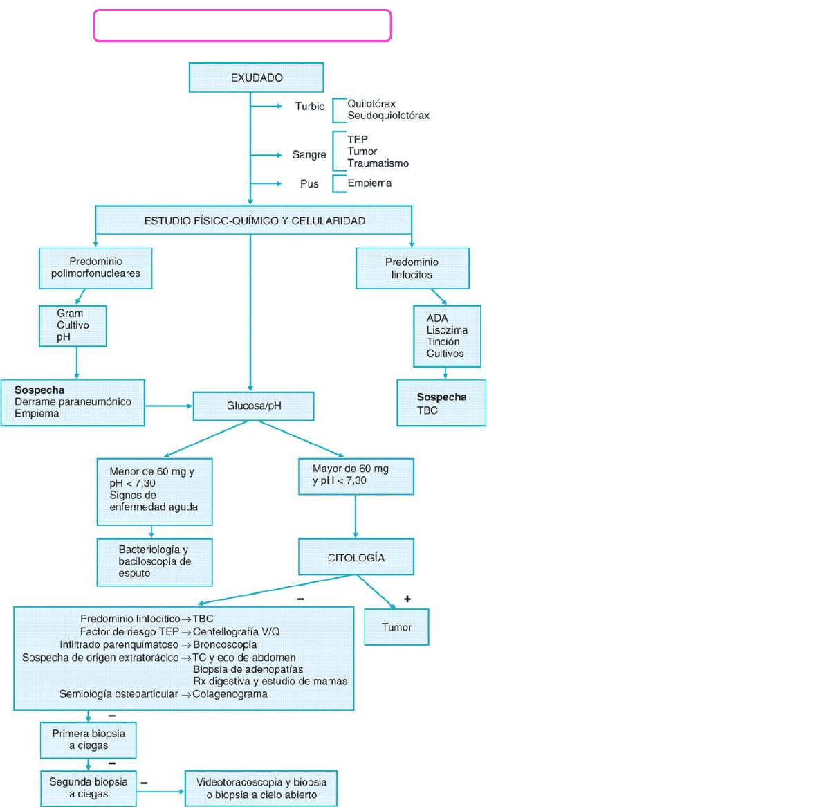
Derrame Pleural
Acumulación anormal de líquido >25mL
Fisiopatología alteraciones de las presiones hidrostática, osmótica de los capilares, drenaje linfático y superficies de las membranas pleurales.
Exudado: enfermedad que afecta directamente la pleura (capilaritis pleural con aumento de permeabilidad)
Infecciones: bacteriana (empiema), TBC, micóticas, etc.
Neoplasias: cáncer broncogénico, linfomas, leucemias, etc.
Embolia de pulmón
Enfermedades del tejido conectivo: LES, AR
Trasudado: enfermedad sistémica que altera los gradientes de presiones pleurales hidrostática y coloidosmótica
Aumento de la presión hidrostática
o IC producen DP bilaterales (más frecuente)
o Síndromes de pericarditis constrictiva y obstrucción de la VCS: aumento de la Pº venosa central
Disminución de la presión oncótica (hipoalbuminemia)
o Síndrome Nefrótico anasarca por hiperaldosteronismo secundario
o Cirrosis ascitis por HT Portal
Clínica
- Anamnesis: dolor (compromiso de pleura parietal), puntada de costado (si es infeccioso), fiebre, tos seca, disnea proporcional al tamaño del derrame
- Inspección: abombamiento hemitórax con menor movilidad, expansión respiratoria disminuida, taquipnea, hipopnea (derrames voluminosos)
- Palpación: expansión disminuida, resistencia aumentada, frotes pleurales (antes o después del derrame en las pleuritis), VV abolida
- Percusión: matidez en la zona del derrame, columna mate y hacia el lado opuesto (triangulo de Grocco). Curva de damoiseau - percutora
- Auscultación: MV abolido, estertores crepitantes (cuando se va desapareciendo el derrame), egofonía, pectoriloquia áfona
Grillo, Tomás
Oliszynski, Ana Laura
Enfermedad Intraabdominal: absceso subfrénico, pancreatitis
Hemotórax
Quilotórax
Otras: fiebre mediterránea, mixedema, idiopáticos
En la zona superior del derrame auscultamos el soplo pleurítico
Y en la parte superior, también percutimos una zona de hipersonoridad que es el triángulo de Garland hay una
hiperinsuflación vicariante.
SÍNDROMES PLEURALES
Derrame Pleural Diagnostico Específico
Desplazamiento Pleura Parietal 9 VS Desplazamiento Pleura Visceral 10 = diferencia de 1cmH
2
O que hace que el espacio pleural sea virtual
Liquido Pleural: pocas células (<1500 por uL), concentración de glucosa igual que el plasma, alcalino, pH alcalino, LDH a la mitad que en el plasmático.
Toracocentesis (reconocer si es un trasudado o un exudado): se hace en la parte inferior del omoplato por fuera de la línea axilar posterior con anestesia de piel y pleura parietal.
Criterios de Light para catalogar exudados (con uno es suficiente)
Relación Proteína pleural/ sérica > 0,5
Relación LDH pleural/ sérica >0,6
LDH (lactatodeshidrogenasa) pleural > 200UI/L o > 2/3 del valor sérico normal
Aspecto
o Turbio aumento de lípidos, proteínas y leucocitos
o Pus con olor fétido empiema con anaerobios
o Hemorrágico trauma, TEPA, TBC, neoplasias
Glucosa < 60mg/dL infección bacteriana, TBC, AR, tumor
Colesterol (del líquido pleural) > 60 mg/ DL
pH
o Normal= 7.60
o < 7.30 =algo infeccioso o por AR
o <7 acido = ver los blancos para diagnosticar un empiema
Lipidos
o TAG´s >115mg/dL= quilotórax con tinción de Sudán positiva
o Colesterol >1g/dL = pseudoquilotórax con tinción de Sudán negativa
Celularidad con > de 1000 GB (<1000 GB sería un trasudado)
o >10000 GB = infeccioso - exudado
o >50000 GB = empiema
o >5000 GR = hemático
o >50000 GR = hemorrágico por TEPA, cáncer o trauma
o Neutrófilos = infección por gérmenes comunes
o Linfocitos = TBC
o Eosinófilos: aire o sangre en la cavidad pleural
Grillo. Tomás
Oliszynski, Ana Laura
SÍNDROMES PLEURALES
Grillo. Tomás
Oliszynski, Ana Laura
SÍNDROMES PLEURALES
Grillo. Tomás
Oliszynski, Ana Laura
INSUFICIENCIA RESPIRATORIA
Síndrome caracterizado por hipoxemia (baja tensión arterial de oxígeno), con hipercapnia o sin ella (alta presión parcial arterial de CO
2
), respirando aire ambiente y a nivel del
mar. Todo esto en ausencia de un shunt cardiaco de D-I o de compensación respiratoria de una alcalosis metabólica
PaO
2
a nivel del mar < 60-50mmHg
Fisiopatología
- Hiperventilación alveolar: movimiento insuficiente del aire fresco alveolar necesario para mantener una PaCO
2
normal
- Reducción de la relación V/Q: se corrige con altas concentraciones de oxígeno (salvo en pacientes con hipercapnia crónica que se dan bajas concentraciones)
- Shunt
- Trastornos de la difusión
Clasificación
Aguda - IRA
Crónica - IRC
Ventilatoria
o Con parénquima pulmonar sano
o Con parénquima pulmonar enfermo
Hipóxica
Clínica
- Cianosis central (ver la cara ventral de la lengua) hipoxemia entre 40-50 mmHg
- Incoordinación motora, excitación, somnolencia, disminución de la capacidad intelectual, coma
- Taquicardia e hipertensión que pueden progresar a bradicardia e hipotensión con un posible paro cardiaco
- Hipoxemia crónica poliglobulia con cor pulmonale
- Hipercapnia aguda desorientación temporoespacial, cefalea, sudoración, flapping.
Enfoque
Debe buscarse taquipnea, aleteo nasal, cianosis, alteración mental y hemodinámica, signos de hipoxemia
Oliszynski, Ana Laura
SINDROMES RENALES CON PATO.pdf
browser_emoji Estamos procesando este archivo...
browser_emoji Lamentablemente la previsualización de este archivo no está disponible. De todas maneras puedes descargarlo y ver si te es útil.
Descargar
. . . . .