
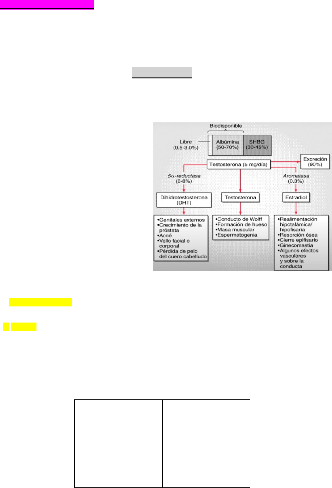
SEMEN: Es el conjunto de espermatozoides y sustancias fluidas que se producen en el aparato
reproductor masculino.
•
Vesícula seminal: Secreta líquido alcalino que contiene fructosa, prostaglandinas y fibrinógeno.
Constituye 65% del semen.
•
Próstata: Secreta líquido lechoso que contiene ácido cítrico y enzimas que contribuyen a la coagulación
seminal. Constituye 25% del semen.
•
Glándulas bulbouretrales (de Cowper): Secretan sustancia lubricante alcalina. Ubicadas a ambos
lados de la uretra membranosa.
ESPERMOGRAMA
Estudio del eyaculado o semen. Es barato, sencillo y no invasivo. Sirve para medir capacidad del eje,
infertilidad masculina, etc. Nos informa sobre las propiedades del semen en su conjunto, tanto de la
producción de espermatoxoides como de la función de las glándulas sexuales accesorias
•
EXAMEN MACROSCÓPICO:
- Volumen: 1,5 ml (1,4-1,7)
-
pH:
≥
7,2
-
Color: blanco, ligeramente grisáceo
•
EXAMEN QUÍMICO según las glándulas accesorias: cada glandula tiene su marcador
-
Fructosa: VR: 150-450 mg% → Marcador de funcionalidad de vesículas seminales.
-
Ácido cítrico: VR: 350-670 mg% → Marcador de funcionalidad prostática.
-
Alfaglucosidasa: epididimo
•
EXAMEN MICROSCÓPICO:
-
Concentración/ml: > 20 millones de espermatozoides
-
Motilidad total (progresivos + no progresivos): 40% (38-42) → Hay 4 grados/grupos de
campo movilidad esperma según criterios mas viejos pero ahora se centran únicamente
en la motilidad progresiva
○
Grado a: movilidad excelente ; Grado b: mov moderada ; Grado c: móviles in situ; Grado d:
inmóviles
-
Motilidad progresiva (se mueven hacia adelante): 32% (31-34)
-
Viabilidad: 58% (55-63) → Prueba con eosina, tejido no viable (muertos) se tiñe. Este % es
el de espermatozoides no viables tolerados.
-
Morfología: 4% (3-4) → Mide cuanta cantidad de espermas anormales se acepta, si es
mayor a ese numero ya es patológico.
-
Viscosidad: Filancia no más de
2 cm
-
Tiempo de licuefacción: Total a
los 60 minutos.