
- La pericarditis constrictiva, el embarazo y alteraciones menstruales son menos frecuentes.
Retención de agua y sodio
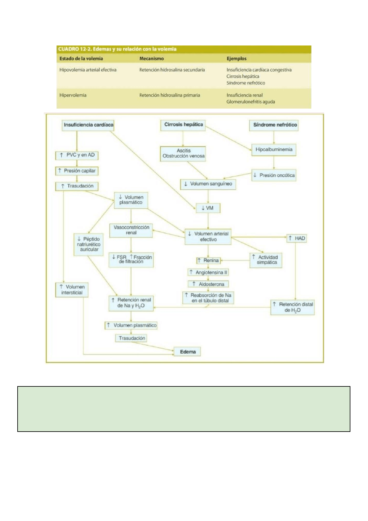
● PRIMARIA: Enfermedad renal
● SECUNDARIA: A la reducción de gasto cardíaco (insuficiencia cardíaca o cirrosis hepática)
PARA QUE APAREZCA EL EDEMA EL ACÚMULO DE LÍQUIDO DEBE SER DE 2,5 A 3 LITROS
Si el riñón no repone está pérdida de la volemia mediante la retención de sodio y agua, se producen la
hemoconcentración, el shock y la muerte. De tal manera que el riñón alimenta y posibilita la expansión del líquido
intersticial.
En toda situación de edema generalizado, con independencia de la causa, el riñón retiene agua y sodio que aumentan
continuamente la magnitud del edema.
ANASARCA: Acumulacion patologica de liquido en espacio intersticial que, cuando se acompaña de líquido en las serosas
(pleura, peritoneo y pericardio).
EDEMAS CON HIPOVOLEMIA ARTERIAL EFECTIVA: Se refiere a la parte del líquido extracelular que se encuentra dentro
del espacio vascular, que es sensible a la acción censora de los barorreceptores y que perfunde en forma activa todos los
tejidos. Se consideran funcionalmente excluidos la volemia efectiva los volúmenes alojados en las cavidades cardiacas
dilatadas y en las zonas venosas con gran capacidad. Los barorreceptores se encuentran en la bifurcación carotídea a
nivel del arco aórtico y en la arteriola aferente del aparato yuxtaglomerular y los venosos, en la vasculatura pulmonar y
en las regiones auriculares.
La respuesta renal a la hipovolemia está mediada por:
● La activación del sistema nervioso simpático
● Sistema renina-angiotensina- aldosterona
● Hormona ADH
Provoca…
● Aumento de la fracción de filtración (FG)
● Mayor presión oncótica y disminución de la presión hidrostática peritubular, lo que condiciona mayor
reabsorción proximal de agua y sal
● Estimulación del aparato yuxtaglomerular por un mecanismo de barro recepción (arteriola aferente)
● Mayor actividad beta-adrenérgica
- renina -- estimulación zona glomerular -- prod secundaria de aldosterona -- favorece retención de sodio
y agua en el túbulo distal
Se observa en:
● Insuficiencia cardiaca congestiva: mayor presión hidrostática capilar por HTV e ICVM por hipovolemia arterial
● Cirrosis hepática: por aumento de gasto cardiaco en el aumento de circulación
● Síndrome nefrótico: Por el descenso en la presión