
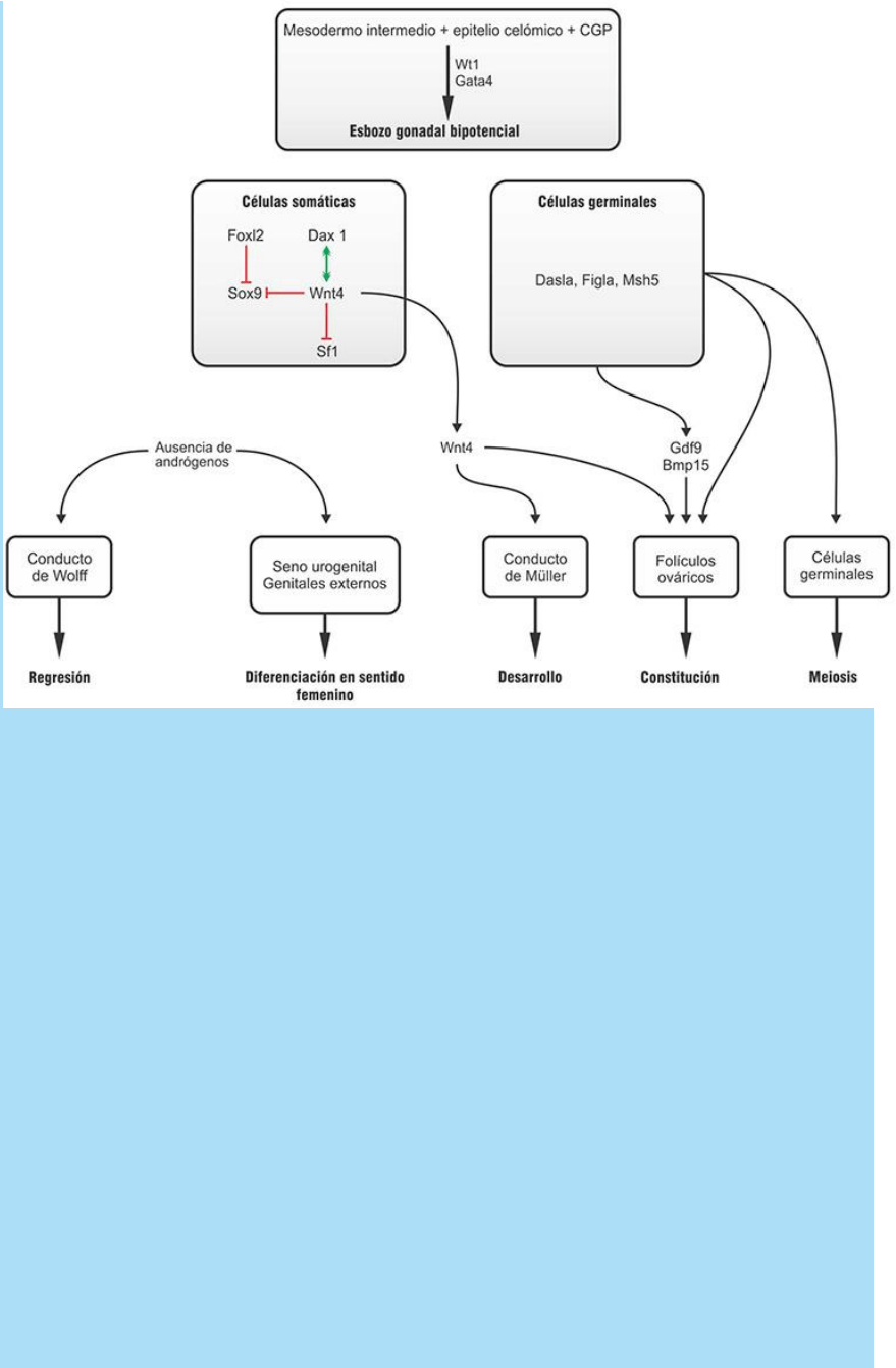
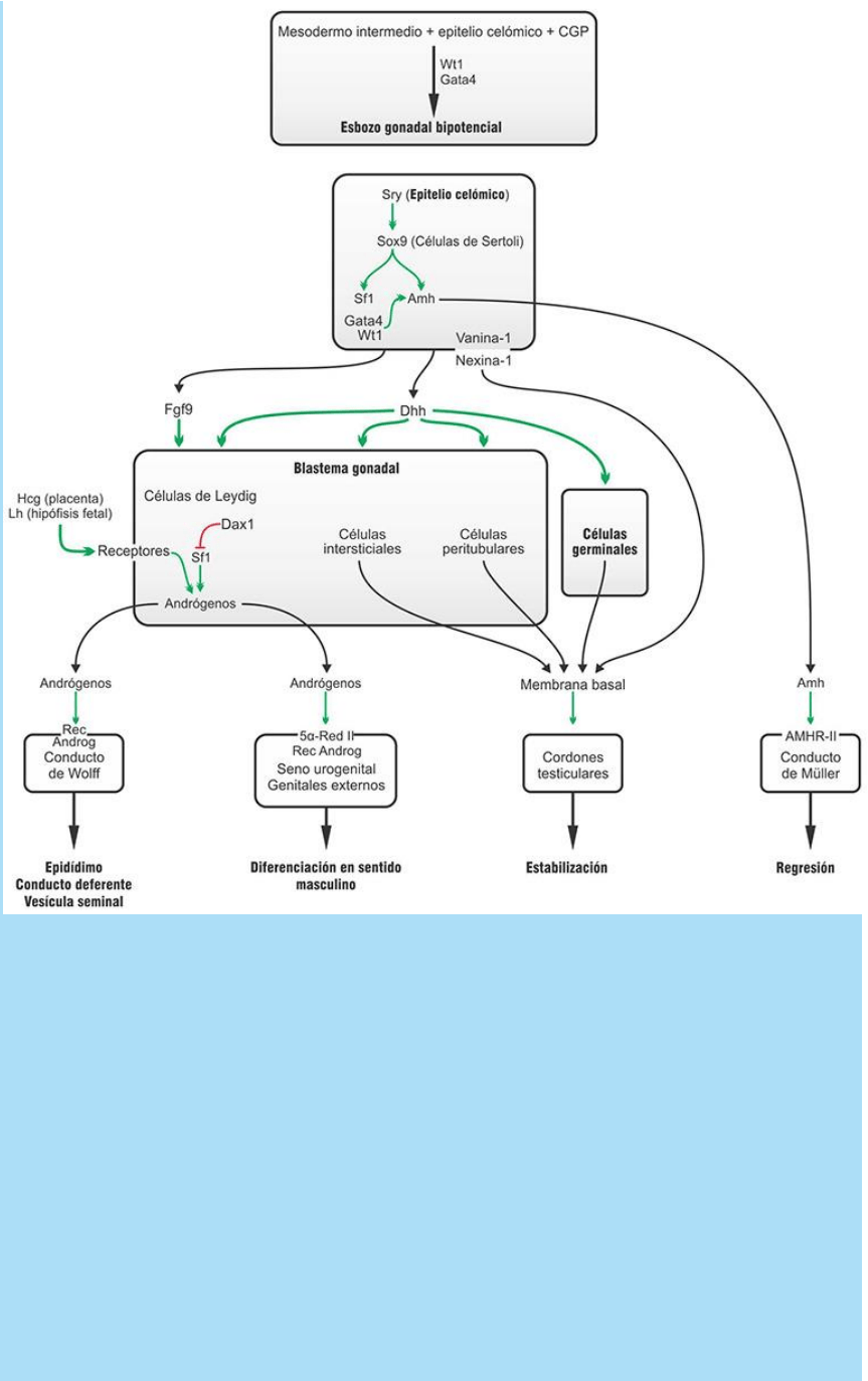
SC 8.1. Criterios que definen el sexo de un individuo. V. Flores
El genotipo se expresa en todos los niveles de organización en los
que se estructura el fenotipo. El dimorfismo sexual se manifiesta en
prácticamente todos esos niveles y, en consecuencia, en todos ellos,
desde el molecular al anatómico, se pueden definir criterios sobre la
base de los cuales se diagnostica el sexo de un individuo.
La vida en sociedad implica permanentes diagnósticos del sexo de
los individuos con los que interactuamos y decisiones, aun
inconscientes, de la conducta social. Los seres humanos
diagnosticamos el sexo de los demás en forma instantánea, sin
realizar ningún análisis profundo, tomando en cuenta, aunque no lo
hagamos consciente, varios criterios. Entre ellos los más importantes
son: a) las características anatómicas externas, forma corporal
(hombros, cintura, caderas, senos, relieves musculares y
óseos), b) la distribución pilosa (barba, bigotes, etc.), c) el tono de la
voz, d) las posturas corporales, las actitudes y la conducta en
general, entre otros. Muy accesoriamente tomamos en cuenta la
vestimenta. Con estos criterios, en general, realizamos
correctamente diagnósticos de sexo y reconocemos a un varón,
aunque esté vestido como mujer o a una mujer aunque esté vestida
como varón.
Todas las cualidades mencionadas, sin embargo, son características
sexuales secundarias y, desde el punto de vista médico, cuando se
consideran aisladamente pueden conducir a error, aun cuando se
tomen en cuenta los órganos genitales externos.
En el momento del nacimiento, el médico define el sexo al que
pertenece una persona y, en ese momento, no dispone de ninguna
de las características sexuales secundarias que permiten
diagnosticar el sexo. Pero el médico dispone de la inspección de los
órganos genitales externos. En el caso de individuos normales, la
decisión médica es correcta. Sin embargo, existen recién nacidos
que presentan “ambigüedad” en los órganos genitales externos y
resulta difícil, o imposible, definir el sexo sin el auxilio de otros
criterios. También existen recién nacidos que no presentan
ambigüedad, no generan duda, y el diagnóstico es incorrecto.
Por todos estos motivos, cuando se alude al sexo de una persona,
en el área de la medicina se recomienda especificar el o los criterios
tomados en cuenta para realizar el diagnóstico. Así, se habla del sexo
cromosómico o gonadal, por ejemplo. Algunos autores describen
esta situación diciendo que hay varios sexos (cromosómico, gonadal,
etc.). Tal conceptualización es incorrecta, la especie humana posee