Ing. Sandra Gutiérrez R.
BALANCE DE LINEAS
Durante el proceso de producción se tienen fases de fabricación a las que genéricamente
se las denomina etapas. Cada etapa tiene una capacidad de producción que está definida
por una necesidad de producción, donde la necesidad de producción (NP) es igual a la
demanda (D) más la existencia final (Ef) menos la existencia inical (Ei) NP = D + Ef Ei
La NP define la capacidad de producción en cada etapa del proceso, por ende, define el
número de máquinas que se requerirán en las etapas del proceso.
La determinación de esta capacidad requerida en el proceso para fabricar una NP y en
consecuencia la determinación del mero de máquinas requeridas para cada etapa del
proceso se denomina Balance de Línea.
Dentro de todo proceso existe una materia prima (MP) que ingresa al mismo y se obtiene
un producto terminado (PT), pero no toda la MP se convierte en PT, existen las llamadas
mermas (M)
Las mermas no son desperdicios… las mermas de un proceso pueden constituir MP para
el mismo proceso y/o para otro proceso.
Por ejemplo: en el proceso de fabricación de ladrillo cerámico, la arcilla constituye la materia
prima; la arcilla mantiene sus características físicas hasta la etapa de pre-secado, antes
de entrar al horno de cocimiento, por lo tanto, todas las piezas que contengan defectos de
moldeado y/o pre-secado se pueden volver a la etapa de molienda que y alimentar
nuevamente el proceso.
Las mermas que son generadas en el proceso de fabricación y que se aceptan como
inevitables tienen generalmente las siguientes causas:
- Calidad de la materia prima.- La materia prima se adquiere en función de las
características de calidad, un material con mayor impureza requerirá un proceso de
limpieza más riguroso que otro con menor grado de impureza. Por lo tanto, generará
mayor merma o menor según sea el caso.
- Mano de obra.- En un proceso organizado los métodos de trabajo de la MO están
estandarizados y por lo tanto todas las operaciones están controladas y por ende se
Ing. Sandra Gutiérrez R.
acepta una merma al realizar las tareas manuales, estas mermas son inevitables
pero estandarizadas.
- Regulación de las máquinas.- Las máquinas se regulan o normalizan para la
fabricación; esta regulación puede ser: velocidad de procesamiento, capacidad de
limpieza de la MP.
En el balance de líneas todo lo que entra al proceso (Kgs, Lts, Tn…) es igual a lo que sale
del mismo. Es con este principio que se realizan los balances de masa.
Por lo tanto: MP = Producto que sale del proceso
Pero en el producto que sale del proceso se tendrían: el producto terminado (PT) y las
mermas (M)
Entonces: MP = PT + M
De donde se tiene: PT = MP M M = MP PT
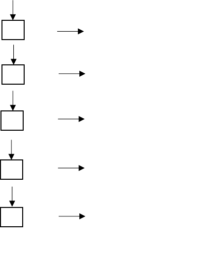
En un balance de masa para un proceso se tendría:
A
B
C
D
E
Pa
Pb
Pc
Pd
Pe= PT
MP
Ma
Mb
Md
= (MP-Ma)
= (Pa-Mb)
= (Pb-Mc)
= (Pc-Md)
= (Pd-Me)
ETAPAS
Ing. Sandra Gutiérrez R.
Donde la merma total sería:
MT = Ma + Mb + Mc + Md + Me
Los estándares de la M se manejan en % de lo alimentado al mismo, entonces:
Para determinar la Ma% se calcula:
Ma% = (Ma / MP) x 100 = [ (MP Pa) / MP] x 100
Se calcula en base a lo que se alimenta a cada etapa, porque Ma es parte de MP, no es
parte de Pa8
Para la etapa B sería:
Para determinar la Mb% se calcula entonces:
Mb% = (Mb / Pa) x 100 = [(Pa Pb) / Pa] x 100
Entonces las mermas M% de las etapas de un proceso no pueden ser sumadas, porque a
cada etapa tiene diferente base. Para A es MP y para B es Pa
Para determinar la Merma Total de un proceso (MT%) siguiendo el ejemplo se debe tener
en cuenta:
Pa
MP
Ma
A
=(MP-Ma)
Pb
Pa
Mb
B
=(Pa-Mb)
=(MP-Ma)
Ing. Sandra Gutiérrez R.
MT = Ma + Mb + Mc + Md + Me
MP = PT + MT
Entonces:
MT% = (MT / MP) x 100 = [(MP PT) / MP] x 100
Factor de Conversión de un proceso
El factor de conversión permite establecer la cantidad de unidades de MP que se
requieren para producir una unidad de PT
Fc = Unidad de MP / unidad de PT
Para encontrar el PT conociendo la MP y las M… se tiene el siguiente cálculo:
Cuando se conoce el PT y las M% el cálculo para encontrar la MP es el siguiente:
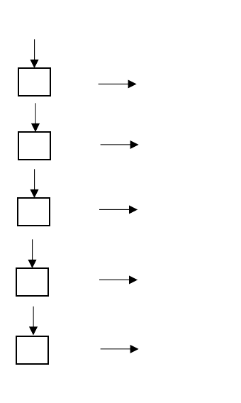
A
B
C
D
E
Pa
Pb
Pc
Pd
Pe= PT
MP
Ma%
Mb%
Mc%
Md%
Me%
= MP(1 Ma% / 100)
=Pa(1 Mb% / 100)
=Pb (1 Mc% / 100)
=Pc (1 Md% / 100)
= Pd(1 Me% / 100)
Ing. Sandra Gutiérrez R.
Para determinar el factor de conversión en cada etapa del proceso se procedería de la
siguiente manera:
A
B
C
D
E
Pa
Pb
Pc
Pd
Pe= PT
MP
Ma%
Mb%
Mc%
Md%
Me%
= Pb / (1 Mb% / 100)
= Pc / (1 Mc% / 100)
= Pd / (1 Md% / 100)
= PT / (1 Me% / 100)
= Pa / (1 Ma% / 100)
A
B
C
D
E
Pa
Pb
Pc
Pd
PT
MP
Ma%
Mb%
Mc%
Md%
Me%
Ing. Sandra Gutiérrez R.
El factor de conversión del proceso es:
Fc = MP / PT
Es decir, las unidades de MP para producir una unidad de PT
El factor de conversión para la etapa A sería: FcA = Pa / PT, serían las unidades requeridas
de Pa para producir una unidad de PT
El factor de conversión para la etapa B sería: FcB = Pb / PT, serían las unidades requeridas
de Pb para producir una unidad de PT
Así se realizaría para las otras etapas del proceso
Entonces en la última etapa se tendría: FcE = Pe / PT = 1,
EJEMPLOS:
1.- Si un proceso tiene una MT% de 20%, cual es el factor de conversión del proceso?
2.- Si un proceso tiene un Fc de 1,3 cuanto es la Merma Total del proceso en %?
3.- Determinar el Fc del proceso, Fc de cada etapa y la Merma Total en %
ETAPAS
MERMAS %
A
1,5
B
2,2
C
1,8
D
3,0
E
1,6
F
2,5
Ing. Sandra Gutiérrez R.
4.- Determinar la MP del proceso, el Fc total del proceso, el Fc en cada etapa del proceso
y la Merma Total, conociendo que se tiene un producto terminado de 5678 Tn y los
siguientes datos:
ETAPAS
M%
A
2,0
B
1,5
C
3,1
D
1,6
E
2,1
F
2,4
G
1,3
Ing. Sandra Gutiérrez R.
BALANCE DE LINEAS 1.docx
browser_emoji Estamos procesando este archivo...
browser_emoji Lamentablemente la previsualización de este archivo no está disponible. De todas maneras puedes descargarlo y ver si te es útil.
Descargar
. . . . .